Case Study UX Research UX Design UI Design Usability Test Challenges
Role: Product Designer
Toolkit: XD, Figma
Sports and entertainment centers are becoming increasingly popular, leading to a growing number of employees and audience members. With this growth, the risk of threats such as terrorist attacks, active shooters, bomb threats, fights, storms, and floods also rises. Your most valuable assets are your employees and audience, and now these centers require a seamless solution to send alert notifications to ensure their safety. That’s why we’re introducing an emergency alert notification application-designed to protect your employees and audience from potential threats, ensuring their security in any situation.

Sports and entertainment centers are becoming increasingly popular, leading to a growing number of employees and audience members. With this growth, the risk of threats such as terrorist attacks, active shooters, bomb threats, fights, storms, and floods also rises. Your most valuable assets are your employees and audience, and now these centers require a seamless solution to send alert notifications to ensure their safety. That’s why we’re introducing an emergency alert notification application-designed to protect your employees and audience from potential threats, ensuring their security in any situation.
Find solutions to your most pressing challenges with ease.
Quantitative & Quantitative Research Competitive Analysis
User Personas
Empathy Mapping
Ideation Information Architecture & User Flow
Wireframes Design System
& Prototype
Heuristic Evaluation
Usability Testing
Develop a comprehensive system to enhance the security of stadium employees and audiences by helping them avoid and respond to potential threats.
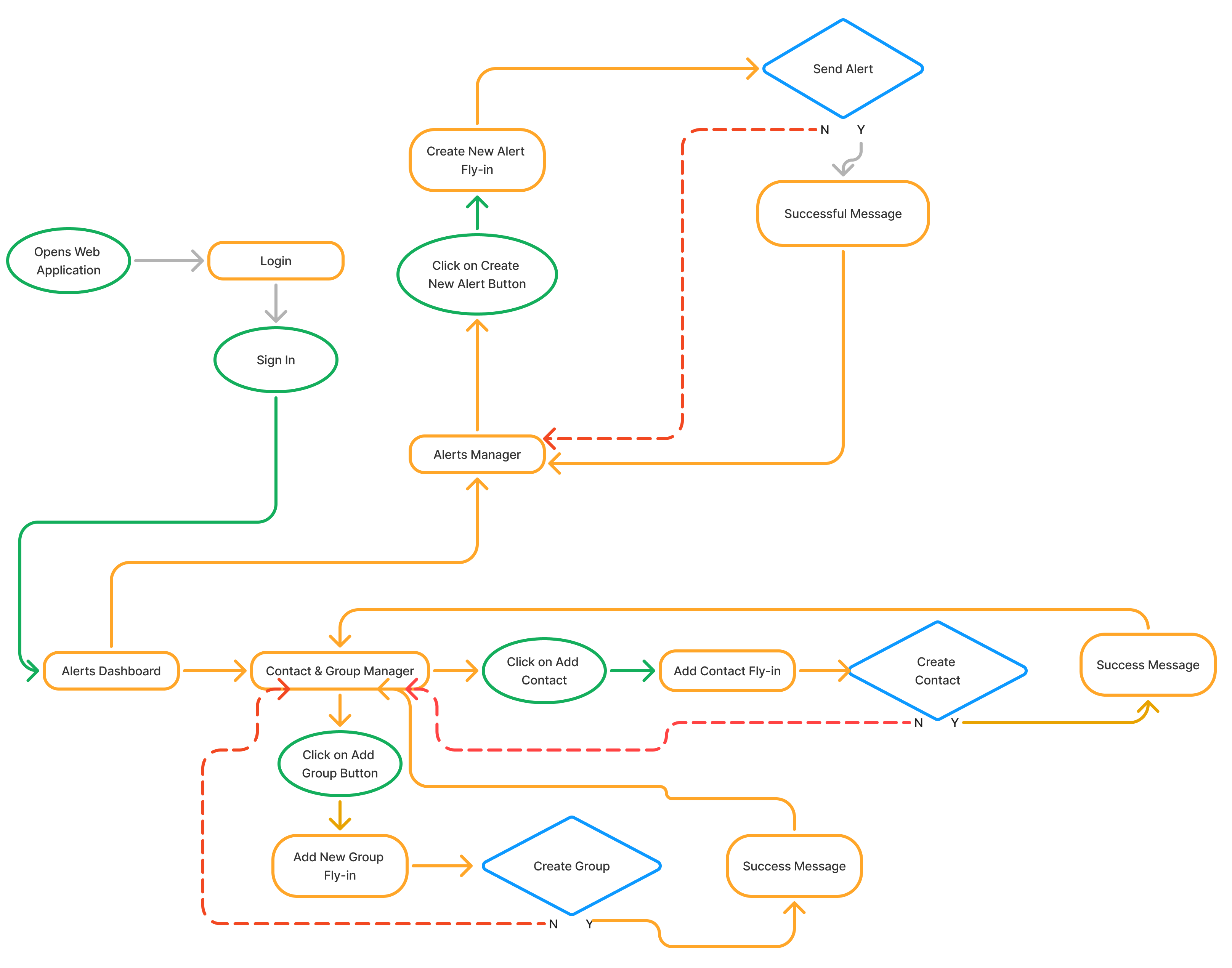
Create a web application that allows administrators to send emergency notifications and track all alerts in real-time.
For employees, develop a mobile app to receive instant alert notifications. The system will track each alert, monitor responses, and generate detailed reports, ensuring a robust approach to managing and preventing security threats effectively.
There are many competitors in the market so started with few direct competitors. So, the following are taken into consideration:
Feature Comparison Industries/Sectors Target Audience Other Solutions Challenges Solved Design Comparison
During the user interviews, we focused on three distinct personas:
Simplify navigation by organizing core emergency functions (e.g., “Acknowledge Alert,” “Report Incident”) in a single dashboard. Use large, easily recognizable icons and keep navigation to no more than 2–3 main levels. Implement a “panic button” for immediate access to emergency features.
Design a clear hierarchy for notifications, such as color-coded alerts for different urgency levels (e.g., red for critical, yellow for important). Allow users to customize notifications based on alert type, minimizing non-essential alerts and emphasizing high-priority ones to reduce fatigue.
Use large, high-contrast text and icons for key features to ensure readability under stress and in various lighting conditions. Stick to accessible fonts and avoid over-cluttering the interface with excessive details. Enable a dark mode to improve visibility in dim environments.
Enable offline functionality for essential features, like access to emergency contacts, protocols, and last known updates. Store these locally and update them whenever the user has internet access to maintain the latest information.
Streamline the reporting process with an easy-to-navigate form that auto-populates common fields (like date and location) and allows for quick selection of incident type. Provide options for attaching photos and using voice input to make the report as context-rich as possible without adding extra steps.
Add a real-time progress indicator that displays the status of reported incidents (e.g., “Report Received,” “Response Dispatched”) to reassure users that their report has been acknowledged and is being addressed.
The MoSCoW method is most effective when it comes to prioritizing requirements in projects with either fixed or tight deadlines.
Low Fadility